Ofrecemos servicios de electroerosión por hilo con tecnología de alta precisión mediante nuestra máquina ADSPARK AR1100. Ideal para mecanizado de piezas complejas en acero, aluminio, cobre y otros metales. Garantizamos cortes finos, tolerancias ajustadas (±0.01 mm) y excelente terminación superficial. Especial para moldes, matrices y componentes industriales.
Solicitar presupuesto
En SJR MECANIZADOS nos dedicamos a brindar servicio de mecanizado CNC de piezas según plano y/ó muestra. Fabricamos estructuras en Hierro, Automatizaciones y Programaciones en PLC.
Contamos con Departamento propio de Desarrollo y Proyecto con Técnicos especializados en Matriceria, Automatización y Mecanizado por CNC, para producciones complejas y de precision con programacion CAD-CAM.
Trabajamos las siguientes marcas:
Para mantenimiento / reparación / retrofitting de torno paralelo, rectificadora tangencial entre otros equipos de mecanizados para la Industria, de manera parcial ó completa según las necesidades y especificaciones de nuestros clientes.
Correciones que realizamos en estos equipos:
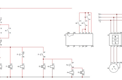
La Empresa se dedica a la realización de tableros Eléctricos; el Diseño y la Ejecución de Proyectos bajo plano. Adaptación de equipos con lógica a relé a un controlador, reduciendo el cableado de campo.
También a la realización de actualización de Hardware, adaptación de Control Lógicos Programables, tales como las líneas de Allen Bradley y Siemens.
Realizamos la integración de equipos de imanes permanentes, trabajamos con la Marca Imanes Argentina, Somos Integradores directo de Fábrica, con garantías y Medición de la capacidad de cada equipo.
Nos podes escribir mediente nuestro formulario de consultas:
i>